网站首页
走进鑫源
党建之窗
政策法规
招生简章
学习流程
在线报名
机考中心
证书查询
成绩查询
联系我们
网校进入
新闻案例
培训项目
专家团队
政府培训
企业培训
学历教育
ISO认证
学员心声
资料下载
人才网
今天是:2025-10-21 星期二
考试提醒:
2025一级消防工程师考试时间
2025-11-8
, 还有
18
天,
各专业【报名联系老师】
当前位置:
网站首页
>>
最新公告
>>
正文
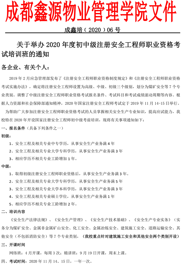
【文件】关于举办2020年度初中级注册安全工程师职业资格考试培训班的通知
作者:本站 发布于:2020-01-19 11:11:07 浏览次数:【1993次】